Deep seek:2025年中国汽车租赁行业十大趋势
发布日期:2025-02-02 10:07
浏览次数:
最近朋友圈被一个叫DeepSeek的AI刷屏了,据说它上能写代码、下能聊人生。也有很多租车业人已经开始用它分析项目成本、生成方案文本了,作为租车业一员的你,是不是也已经心痒痒了?
与其好奇,不如直接问AI! 给DeepSeek扔个灵魂拷问:“我是一位租车业从业者,感觉租车业进入全新周期。2025年的10大发展方向是什么?”DeepSeek的回答是这样的:
2025租车业十大方向全景图

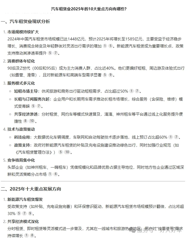
2024年中国汽车租赁市场规模已达1448亿元,预计2025年将增长至1585亿元,主要受益于经济稳步增长、消费观念转变及年轻群体对灵活出行需求的增加。新能源汽车租赁成为重要增长点,政策支持推动其渗透率提升。 90后及Z世代(00后和95后)成为主力消费人群,占比近40%。他们更偏好短租、周边游及体验式出行(如露营、滑雪),且对新能源车和高端车型需求显著。 - 短租市场主导:休闲旅游和商务出行驱动短租需求,占比超过50%。 - 长租与订阅服务兴起:企业用户和长期用车需求推动长租市场增长,综合服务(含保险、维修)模式受青睐。 - 共享经济渗透:分时租赁、网约车等模式快速普及,滴滴、神州租车等平台通过线上化服务提升便捷性。 - 科技应用:大数据优化车辆调度,车联网和自动驾驶技术逐步落地,线上预订占比超60%。 - 政策支持:政府对新能源汽车租赁的补贴及充电设施建设推动绿色出行,同时加强行业规范(如《汽车租赁管理办法》)。 头部企业(如神州租车、一嗨租车)凭借规模化和品牌优势占据主导地位,同时地方性企业通过区域深耕和灵活策略分占市场。
受政策支持(如补贴、充电设施完善)和环保意识驱动,新能源汽车租赁市场规模预计翻倍,占比将超30%。 分时租赁、即时租赁等灵活模式进一步普及,尤其在一线城市和旅游热点地区,用户对“按需使用”需求持续增长。 - 无人驾驶与车联网:无人驾驶技术试点落地,提升租赁效率;车联网优化车辆管理和用户体验。 - AI与大数据:精准预测用户需求,动态定价及风险控制成为核心竞争力。 针对Z世代的个性化服务(如车型定制、社交化体验)和短视频平台营销(抖音、直播展示)成为关键策略。 随着消费升级,三四线城市需求潜力释放,企业通过下沉市场布局和本地化服务抢占份额。 租赁企业与旅游平台(租车+住宿套餐)、金融科技公司(分期支付)及车企(新能源车合作)深度融合,打造一站式服务生态。 企业用户和年轻消费者推动长期租赁增长,按月/年付费的订阅模式(含保险、换车服务)成为主流趋势。 租赁公司加速引入电动车,配套充电设施建设,并通过碳积分等机制吸引环保意识较强的用户。 - 便捷性提升:全流程线上化(预订、支付、取车)和智能设备(如电子钥匙)普及。 - 政策合规:加强车辆安全管理、保险覆盖及消费者权益保护,应对法规完善带来的挑战。 依托“一带一路”政策,头部企业拓展跨境租赁服务,满足国际商务和旅游需求,提升全球竞争力。
2025年汽车租赁行业将围绕绿色化、智能化、年轻化三大主线展开,企业需在技术应用、服务创新及合规管理上持续投入,以适应市场变化并抓住增长机遇。